-
#义乌城事#【义乌城事】义乌市烟花爆竹销售点公布!
顶 顶 热2025/01/22 08:38:28 发布434 浏览0 回复0 点赞
帖子:10
精华:0
注册:2021/07/16 11:52:22
IP属地:未知
下面附上
义乌市烟花爆竹销售点
已经禁燃区域
及注意事项
马上一起看看吧
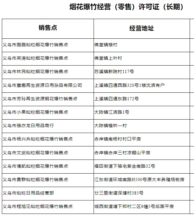
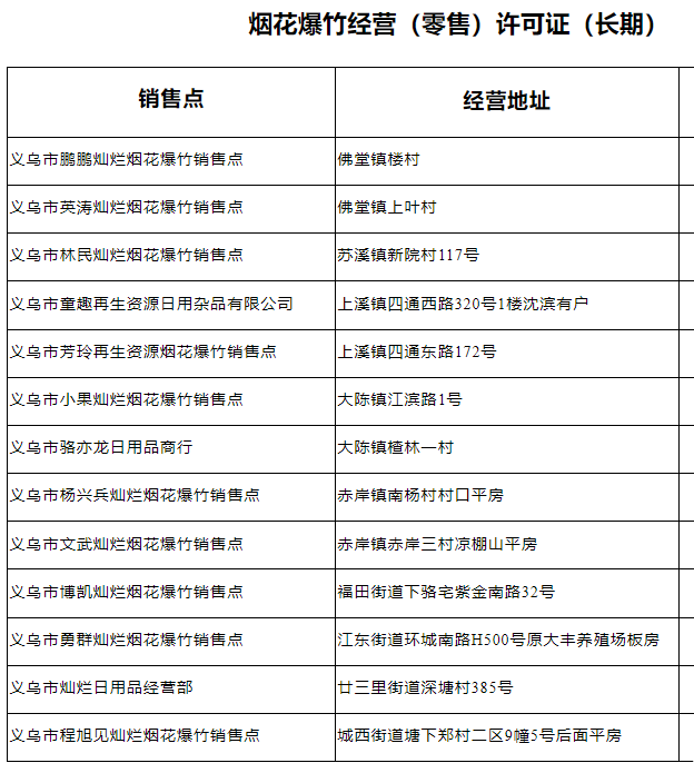
义乌市烟花爆竹销售点
义乌市应急管理局温馨提醒广大市民,购买烟花爆竹,须携带身份证或相关证件,到已取得许可证的正规零售点进行购买。

图源:义乌应急管理(下同)

此前
义乌市也已发布
关于
开展城区和重点区域禁止
燃放烟花爆竹的通告
具体禁燃区域
及时间
马上一起看看吧
义乌市人民政府关于开展城区和重点区域禁止燃放烟花爆竹的通告
在“禁止范围”区内全年全时段禁止燃放烟花爆竹。
(一)城区
环城南路—环城西路—机场路—拥军路—商城大道—西城北路—诚信大道—稠州北路—凯旋北路—环城北路—阳光大道—大通路—S310省道—银海路—商博路—江东东路—广福路—南山路—南门街—环城南路—南洲路(在建)—香溪路—五洲大道—环城南路(闭合范围)
(二)重点区域
1.义乌机场、义乌国际生产资料市场;
2.北苑街道:凌云社区(凌云二、三、五、六、七、八区)、爱民社区(凌云一区)、花园社区(除原万村、茂后、楼宅以外区域);
3.后宅街道:起航社区(上河、十二山头、后里)、北站社区(何界、溪坦、叶宅、西何、山塘)、群英社区(下畈、永宁、雅楼、红塘畈)、洪深社区(前毛店)、黄龙居委会、宅二居委会、后毛店村,以及环城路以北的后宅工业园区、拆迁安置区(九州)、德胜小区、汽车城;
4.城西街道:陆港社区(原横塘)、山翁自然村、隔渎自然村、协和殿口自然村、西景园、西景悦府;
5.稠江街道:香溪社区(官清畈、龙回)。
(三)重点场所
国家机关办公场所;文物保护单位、文物保护点、历史文化街区、历史建筑、传统村落、传统建筑;易燃易爆物品生产、储存单位;消防安全重点单位;军事设施保护区;山林等重点防火区;公墓、骨灰堂、节地生态葬区;医疗机构、幼儿园、学校、福利机构;输变电设施安全保护区;车站、码头等场所以及铁路线路安全保护区;商品交易市场;法律、法规和县级以上地方人民政府规定的禁止燃放烟花爆竹的其他地点。

图源:义乌发布
本通告所称的烟花爆竹,是指烟花爆竹制品和用于生产烟花爆竹的民用黑火药、烟火药、引火线等物品。
1、违反本通告规定,依据《中华人民共和国治安管理处罚法》和《烟花爆竹安全管理条例》等相关法律法规,由市公安局、应急管理局、市场监管局、行政执法局等行政主管部门依法处罚。
2、对违反本通告规定,阻碍国家机关工作人员依法执行公务的,视情节轻重,依照相关法律法规予以治安处罚,直至由司法机关追究刑事责任。
3、各镇、街道和市公安局、应急管理局、市场监管局、行政执法局、教育局、自规局、商务局、国资办等部门要按照各自职责,切实做好“禁燃”工作。机关、团体、企事业单位、新闻媒体、社区居委会、学校及有关行政村要积极配合做好“禁燃”教育、宣传和其他协助工作。
4、广大人民群众应自觉遵守本通告相关规定,对违反本通告规定的,任何单位和个人都有权利向公安机关举报。
本通告自2024年12月7日起施行。
楼主其他帖子
-
【义乌城事】1月21日义乌—海口航线顺利开通#义乌城事#
2025/01/22 08:54:39969浏览 -
【义乌贸发】入乡随俗:在义乌经商的一对非洲夫妇#义乌贸发#
2025/01/22 08:50:15821浏览 -
【义乌杂谈】义乌警方紧急提醒:这类“内部消息”不能信!#义乌杂谈#
2025/01/22 08:42:501048浏览 -
【义乌城事】义乌楼市“止跌回稳”预期增强#义乌城事#
2025/01/22 08:41:37938浏览 -
【义乌杂谈】义乌之行有感#义乌杂谈#
2025/01/22 08:32:31533浏览
新帖速递
-
【义乌杂谈】一根“鸡毛”重千钧:义乌背后的“国之大者”#义乌杂谈#
2026/02/27 14:44:0130浏览 -
【义乌旅游】“泼天流量”义乌接住了!431.07万人次!#义乌城事#
2026/02/26 07:40:1429浏览
-
【义乌旅游】13天超长假期!这个假期请3天假堪比春节,最实用拼假攻略已备好#义乌旅游#
2026/02/26 07:31:4127浏览
-
【义乌城事】铁路义乌站,增开33趟列车!#义乌城事#
2026/02/26 06:40:2121浏览
-
【义乌城事】全球数贸之夜将于2月28日晚盛大启幕#义乌城事#
2026/02/24 05:16:0499浏览
-
【义乌在线TV】从义乌小商品到全球爆款:中国制造如何玩转冰雪经济?#义乌在线TV#
2026/02/22 19:30:3622浏览
精华好贴
-
【义乌城事】成龙官宣春晚义乌分会场#义乌城事#
2026/02/16 09:23:1046浏览
-
【义乌城事】义乌上新5.1万㎡垂直楼地块,距离义乌之心不足1.5km#义乌城事#
2025/07/07 12:35:10391浏览
-
【义乌旅游】错过再等一年!义乌这个村里有棵“黄金树”,很旺!#义乌旅游#
2024/12/02 08:18:32434浏览
-
【义乌贸发】女生带人逛义乌小商品市场突然火了!订单排到半个月后#义乌贸发#
2024/08/04 17:54:55550浏览 -
【 义乌杂谈】为期5天!义乌这里都是人!#义乌杂谈#
2023/02/19 21:37:48702浏览
-
【义乌杂谈】2022春晚节目单公布,你最期待哪个节目?#义乌杂谈#
2021/12/29 21:01:04836浏览
微信公众号



